新華人壽保險股份有限公司江蘇分公司柜面人員制服采購項目
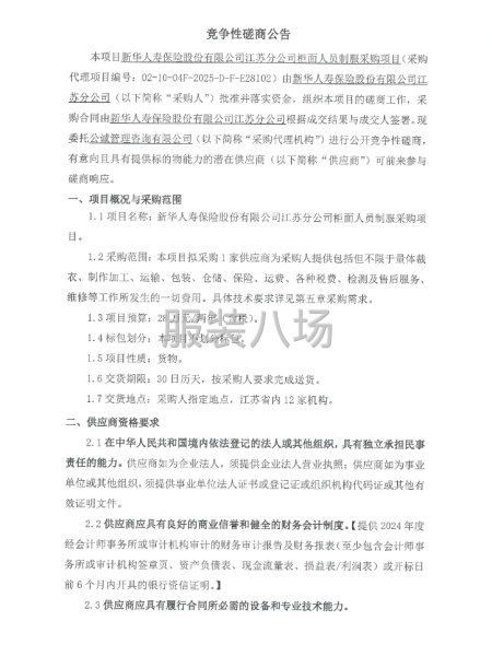
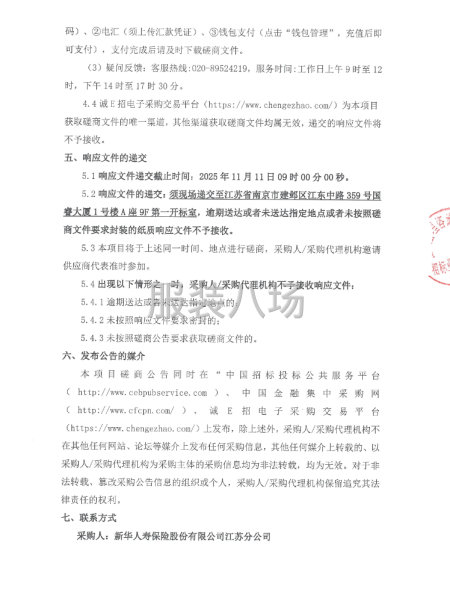
本項目新華人壽保險股份有限公司江蘇分公司柜面人員制服采購項目(采購代理項目編號:02-10-04F-2025-D-F-E28102)由新華人壽保險股份有限公司江蘇分公司(以下簡稱“采購人”)批準并落實資金,組織本項目的磋商工作,采購合同由新華人壽保險股份有限公司江蘇分公司根據成交結果與成交人簽署。現委托公誠管理咨詢有限公司(以下簡稱“采購代理機構”)進行公開競爭性磋商,有意向且具有提供標的物能力的潛在供應商(以下簡稱“供應商”)可前來參與磋商響應。 詳情見附件
聯系我時務必說明是在 服裝八場 看到的














信息評論
以上是新華人壽保險股份有限公司江蘇分公司柜面人員制服采購項目的內容,如果您需要了解更多南京市區附近與新華人壽保險股份有限公司江蘇分公司柜面人員制服采購項目類似的內容,請查看推薦信息和右邊的分類信息。